您当前的位置:首页>渝中区>政务公开>法定主动公开内容>履职依据>法律
[ 索引号 ] 11500000MB17643950/2022-00123 [ 发文字号 ]
[ 主题分类 ] 市场监管、安全生产监管 [ 体裁分类 ] 法律
[ 发布机构 ] 市市场监管局
[ 成文日期 ] 2022-04-25 [ 发布日期 ] 2022-04-25
[ 索引号 ] 11500000MB17643950/2022-00123
[ 发文字号 ]
[ 主题分类 ] 市场监管、安全生产监管
[ 体裁分类 ] 法律
[ 发布机构 ] 市市场监管局
[ 发布日期 ] 2022-04-25
[ 成文日期 ] 2022-04-25

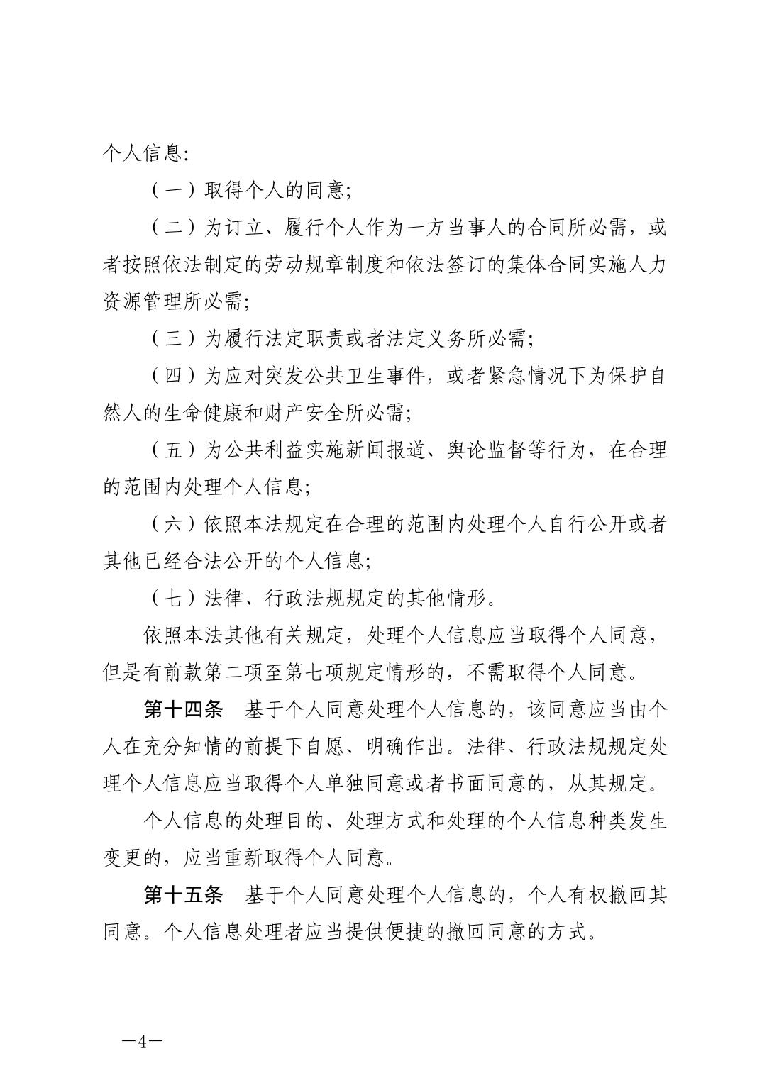
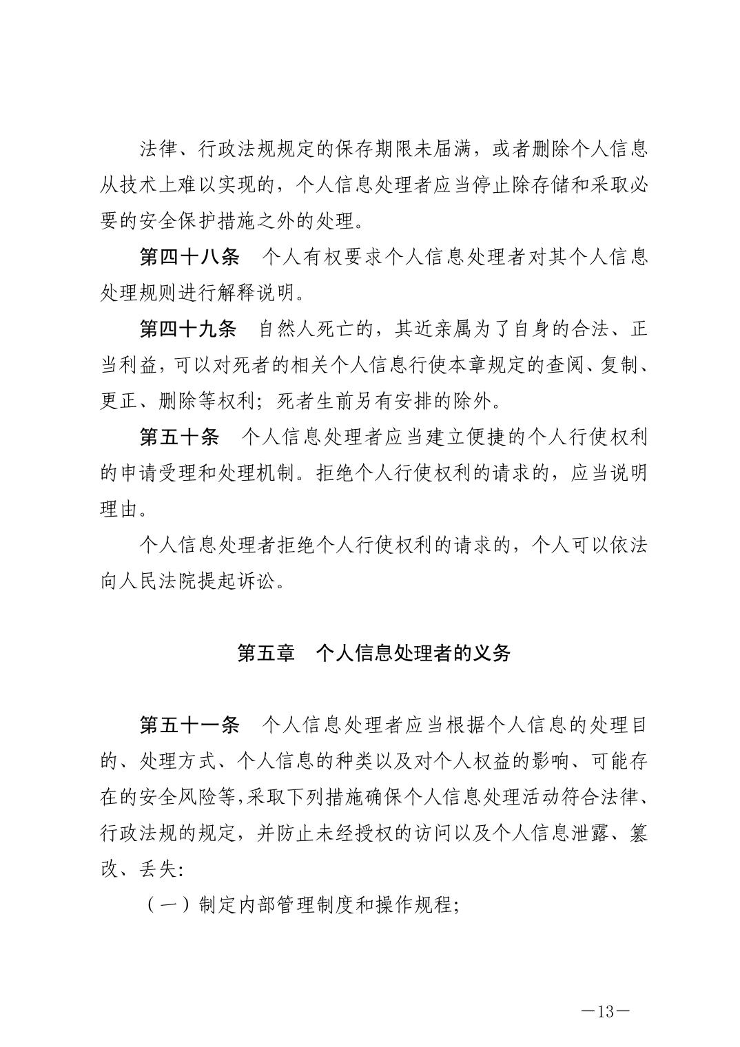
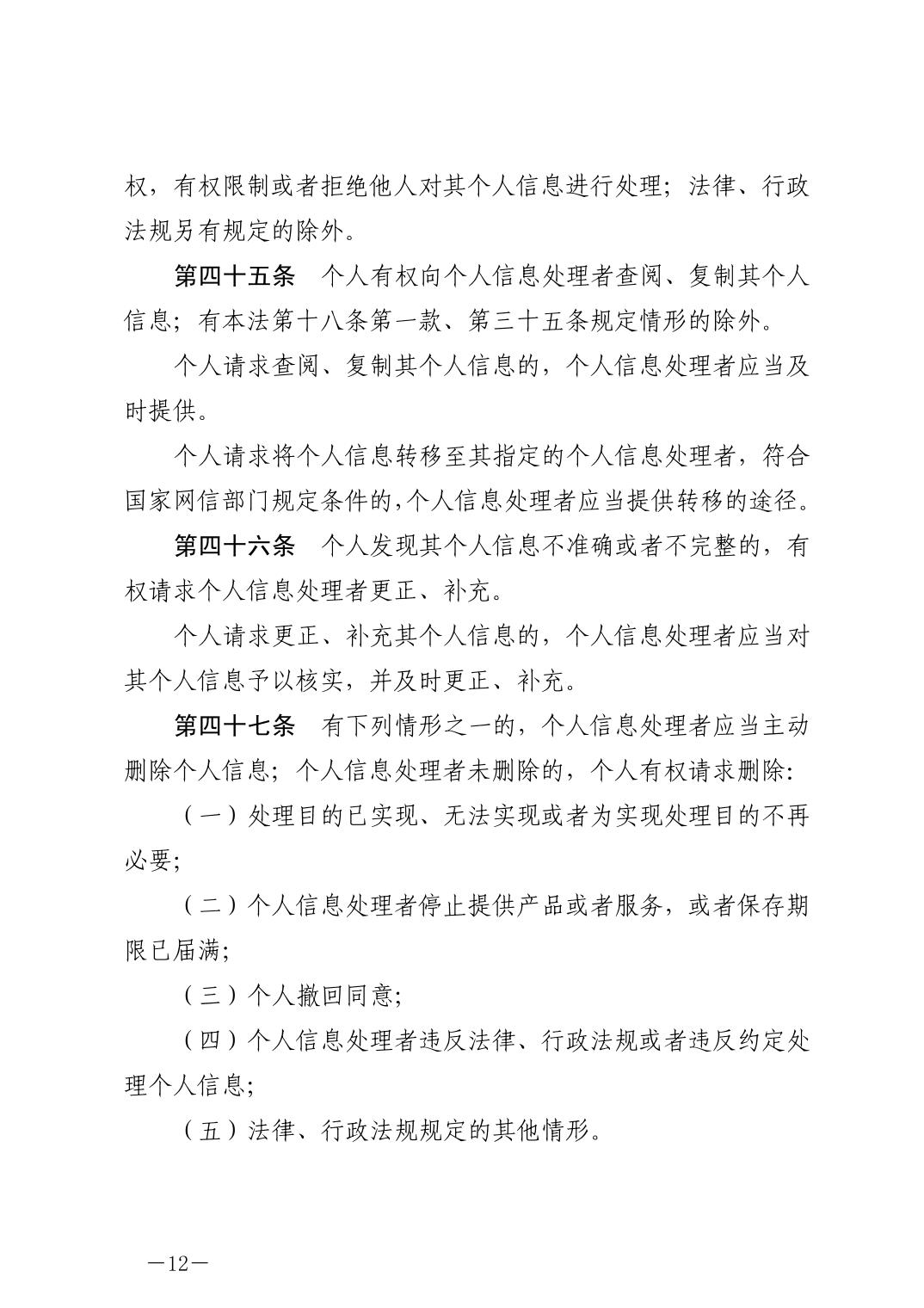
中华人民共和国个人信息保护法


扫一扫在手机打开当前页