各区县局
| [ 索引号 ] | 11500000MB1678200K/2024-00026 | [ 发文字号 ] | 合川府办发〔2024〕6号 |
| [ 主题分类 ] | 市场监管、安全生产监管 | [ 体裁分类 ] | 其他公文 |
| [ 发布机构 ] | 重庆市合川区市场监督管理局 | ||
| [ 成文日期 ] | 2024-01-22 | [ 发布日期 ] | 2024-02-04 |
| [ 索引号 ] | 11500000MB1678200K/2024-00026 |
| [ 发文字号 ] | 合川府办发〔2024〕6号 |
| [ 主题分类 ] | 市场监管、安全生产监管 |
| [ 体裁分类 ] | 其他公文 |
| [ 发布机构 ] | 重庆市合川区市场监督管理局 |
| [ 发布日期 ] | 2024-02-04 |
| [ 成文日期 ] | 2024-01-22 |
重庆市合川区人民政府办公室关于印发合川区特种设备事故应急预案 (2023年修订版)的通知
重庆市合川区人民政府办公室
关于印发合川区特种设备事故应急预案
(2023年修订版)的通知
各镇人民政府、街道办事处,区政府各部门,有关单位:
《合川区特种设备事故应急预案(2023年修订版)》已经区政府同意,现印发给你们,请认真贯彻执行。
重庆市合川区人民政府办公室
2024年1月22日
(此件公开发布)
合川区特种设备事故应急预案
1 总则
1.1 编制目的
为有效预防本区特种设备事故的发生,及时控制和消除突发性危害,科学有序应对特种设备事故,最大限度地减少人员伤亡和财产损失,促进经济持续健康发展,维护社会稳定。
根据《中华人民共和国突发事件应对法》《中华人民共和国安全生产法》《中华人民共和国特种设备安全法》《特种设备安全监察条例》《生产安全事故应急条例》《生产安全事故报告和调查处理条例》《突发事件应急预案管理办法》《重庆市突发事件应对条例》《重庆市特种设备安全条例》《重庆市突发事件总体应急预案》《重庆市突发事件预警信息发布管理办法》及相关法律法规,结合我区实际制定本预案。
本预案适用于合川区行政区域内特种设备事故的应对处置工作。
特种设备事故是指列入特种设备目录的特种设备因其本体原因及其安全装置或者附件损坏、失效,或者特种设备相关人员违反特种设备法律法规规章、安全技术规范造成的事故。
铁路机车、船舶和矿山井下使用的特种设备以及民用机场专用设备安全的应急管理,房屋建筑工地、市政工程工地用起重机械和场(厂)内专用机动车辆的安装、使用的应急管理,按照《中华人民共和国特种设备安全法》的规定,由相关部门按本行业事故应急预案的要求处理。
坚持以人为本、生命至上,统一领导、分级负责,资源整合、信息共享,反应及时、科学处置,部门联动、协同配合的原则。
根据《特种设备安全监察条例》等有关规定,按照严重性和受影响程度,特种设备事故分为特别重大、重大、较大和一般四级。下述有关数量表述中,“以上”含本数,“以下”不含本数。
1.5.1 有下列情形之一的,为特别重大特种设备事故:造成30人以上死亡,或者100人以上重伤(包括急性工业中毒,下同),或者1亿元以上直接经济损失的;600兆瓦以上锅炉爆炸的;压力容器、压力管道有毒介质泄漏,造成15万人以上转移的;客运索道、大型游乐设施高空滞留100人以上并且时间在48小时以上的。
1.5.2 有下列情形之一的,为重大特种设备事故:造成10人以上30人以下死亡,或者50人以上100人以下重伤,或者5000万元以上1亿元以下直接经济损失的;600兆瓦以上锅炉因安全故障中断运行240小时以上的;压力容器、压力管道有毒介质泄漏,造成5万人以上15万人以下转移的;客运索道、大型游乐设施高空滞留100人以上并且时间在24小时以上48小时以下的。
1.5.3 有下列情形之一的,为较大特种设备事故:造成3人以上10人以下死亡,或者10人以上50人以下重伤,或者1000万元以上5000万元以下直接经济损失的;锅炉、压力容器、压力管道爆炸的;压力容器、压力管道有毒介质泄漏,造成1万人以上5万人以下转移的;起重机械整体倾覆的;客运索道、大型游乐设施高空滞留人员12小时以上的。
1.5.4 有下列情形之一的,为一般特种设备事故:造成3人以下死亡,或者10人以下重伤,或者1万元以上1000万元以下直接经济损失的;压力容器、压力管道有毒介质泄漏,造成500人以上1万人以下转移的;电梯轿厢滞留人员2小时以上的;起重机械主要受力结构件折断或者起升机构坠落的;客运索道高空滞留人员3.5小时以上12小时以下的;大型游乐设施高空滞留人员1小时以上12小时以下的。
发生(或可能发生)较大特种设备事故、发生一般特种设备事故时,由区政府成立相应事故现场应急指挥部(以下简称区指挥部)。指挥部下设相应工作组,负责应急处置的组织、协调、指挥等工作。当事故升级为特别重大或重大特种设备事故时,各项事宜由市指挥部统一指挥处置。
3 监测预警
3.1 监测
区市场监管部门应当组织特种设备使用单位、生产单位针对可能发生的特种设备事故的特点和危害,进行风险辨识和评估,建立隐患排查治理机制。
3.2 预警
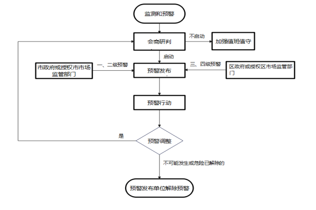
3.2.1预警级别
预警级别按可能发生的特种设备事故等级分为四级。可能发生特别重大事故为一级、可能发生重大事故为二级、可能发生较大事故为三级、可能发生一般事故为四级,依次用红色、橙色、黄色、蓝色表示,一级为最高级别。
3.2.2 预警发布
一级或二级预警由市市场监管部门组织有关部门和机构、专业技术人员及专家进行会商研判,预估可能的影响范围和危害程度,向市政府提出预警级别建议。一级或二级预警信息由市政府或授权市市场监管部门发布。三级或四级预警由区市场监管部门组织有关部门和机构、专业技术人员及专家进行会商研判,预估可能的影响范围和危害程度,向区政府提出预警级别建议。三级或四级预警信息由区政府或授权区市场监管部门发布。
预警信息主要包括事件类别、预警级别、可能影响范围、警示事项、应当采取的措施和发布机关等内容;可以通过广播、电视、报刊、互联网、手机短信、电子显示屏、宣传车、农村“大喇叭”或组织人员通知等方式,快速、及时、准确地将预警信息传播给社会各界和公众。
3.2.3 预警行动
预警信息发布后,可视情采取以下措施:
(一)责令有关部门及时收集、报告有关信息,加强对特种设备事故发生、发展情况的监测;
(二)组织有关部门和机构、专业技术人员及专家,对特种设备事故信息进行分析评估,预测发生特种设备事故可能性的大小、影响范围和强度;
(三)组织专家和救援力量排除故障,解除设备危险状态;
(四)及时向社会发布最新可能受到特种设备事故危害的警告,加强舆情监测,做好舆论引导工作;
(五)组织应急救援队伍和相关人员进入待命状态,调集应急救援所需物资、设备、工具,做好应急救援和处置工作的准备;
(六)转移、疏散可能受特种设备事故危害的人员并予以妥善安置,转移重要财产;
(七)关闭或者限制使用可能受特种设备事故危害的场所,控制或者限制可能导致危害扩大的活动;
(八)法律、法规、规章规定的其他必要的防范性、保护性措施。
根据事态的发展和采取措施的效果,需要调整预警级别的,区政府或授权的区市场监管部门应及时按规定启动预警信息发布程序,重新发布预警信息。确定不可能发生特种设备事故或者危险已经解除的,发布预警信息的单位应当及时宣布终止预警,并逐步解除已经采取的措施。
上级人民政府可调整下级人民政府发布的预警级别。
3.3 预警流程图

4 应急响应
4.1 信息报告
4.1.1 报送途径
特种设备发生事故后,事故现场有关人员应当立即向事故发生单位负责人报告;事故发生单位的负责人接到报告后,应当于1小时内向区市场监管部门报告。
区市场监管部门接到有关特种设备事故报告后,应当立即组织查证核实。属于特种设备事故的,应当30分钟内电话报告、1小时内书面报告区政府和市市场监管部门。
对于发生特种设备事故的,区政府、市市场监管部门要30分钟内向市政府电话报告,1小时内书面报告,书面报告同时抄送市应急局。对于特种设备事故,市市场监管局应于2小时内报告国家市场监管总局。
4.1.2 报告内容
事故电话报告内容:事故发生的时间、地点、单位、特种设备种类、事故概要、报告人姓名及联系电话。
事故书面报告内容:
(1)事故发生的时间、地点、单位概况以及特种设备种类;
(2)事故发生简要经过、现场情况、已经造成或者可能造成的伤亡和涉险人数、初步估计的直接经济损失;
(3)初判的事故等级和事故原因;
(4)已采取的措施;
(5)报告人姓名、联系电话。
4.1.3 信息续报
事故信息报告后出现新情况的,以及对情况尚未报告清楚的,应当及时续报。
自事故发生之日起30日内,事故伤亡人数发生变化的,应当在发生变化的24小时内及时续报,处置结束后要及时终报。
4.2 信息上报流程图

4.3 响应分级
根据特种设备事故严重程度和发展态势,特种设备事故应急响应由高到低分为Ⅰ级、Ⅱ级、Ⅲ级和Ⅳ级。
4.4 先期处置
事发单位是先期处置的主要责任单位。特种设备事故发生后,应采取有效处置措施,尽力减少人员伤亡和次生、衍生灾害发生,收集掌握事故情况并报送;应立即组织紧急疏散周边人员,对现场进行警戒。
4.5 启动条件
发生(可能发生)特别重大特种设备事故启动Ⅰ级应急响应,发生(可能发生)重大特种设备事故启动Ⅱ级应急响应,发生(可能发生)较大特种设备事故启动Ⅲ级应急响应,发生一般特种设备事故启动Ⅳ级应急响应。
4.6 启动程序
I级、II级应急响应由市市场监管部门组织会商后提出启动应急响应建议,报市政府分管领导批准决定启动I级、II级应急响应;Ⅲ级、Ⅳ级应急响由区市场监管部门组织会商后提出启动应急响应建议,报区政府批准决定启动Ⅲ级、Ⅳ级应急响应。
4.7 响应措施
启动I级、II级应急响应时,由市政府成立市指挥部,启动Ⅲ级、Ⅳ级应急响应时,由区政府成立区指挥部,各指挥部应立即组织力量开展应急处置工作。事态发展到需向国务院以及驻渝解放军、武警部队请求支援时,由市指挥部协调。
根据工作需要,可视情况采取以下措施:
人员疏散。有组织、有秩序地撤离特种设备事故现场人员,疏散周边可能受损害、受影响的群众,并组织前往安全区域。
专家会商。根据事故现场的特种设备种类、介质、工艺、材料和结构等特点,组织有关部门、专业技术人员及专家等进行会商,研判事故发展趋势以及可能造成的危害,制定特种设备事故应急救援专业处置方案,并组织实施。
搜寻救援。组织应急救援队伍开展事故现场搜寻救援。
医疗救治。组织充足的医疗资源和力量,紧急救助受伤人员。根据需要及时、安全地将重症伤病员转运到有条件的医疗机构加强救治。视情增派医疗卫生专家和卫生应急队伍、调配急需医药物资,做好伤病人员心理援助。
交通疏导。设置交通管制区域,对事发地及周边交通秩序进行管控疏导,防止交通阻塞瘫痪。开通绿色通道,为应急车辆提供通行保障。
安全防护。掌握现场及周边特种设备、地面设施及危险源情况,判断危险状态,及时采取防护措施,必要时调集专业救援队伍进行处理。做好事发地周边群众的安全防护。制定现场安全防护方案,严格限制人员进出。应急救援人员及相关人员佩戴明显标识,装备专业防护器具,确保安全。
维护稳定。根据事故影响范围、程度,划定警戒区,做好事发现场及周边区域的保护和警戒,维持治安秩序。严厉打击借机传播谣言、制造社会恐慌等违法犯罪行为。做好各类矛盾纠纷化解和法律服务工作,防止出现群体性事件,维护社会稳定。
污染处置。对于可能发生次生环境污染的特种设备事故,相关部门应在第一时间制定环境污染处置方案,采取措施防止、减轻和消除环境污染危害。
舆论引导。通过政府授权发布、发新闻稿、接受记者采访、举行新闻发布会(通气会)、组织专家解读等方式,借助电视、广播、报纸、互联网等多种途径,运用微博、微信等新媒体,主动、及时、准确、客观地向社会持续动态发布事故情况和应对工作信息,回应社会关切,澄清不实信息,正确引导社会舆论。信息发布内容包括事故时间、地点、原因、性质、伤亡情况、应对措施、救援进展、公众需要配合采取的措施、事故区域交通管制情况和临时交通措施等。
4.8 响应调整和终止
根据形势变化,应当及时调整应急响应级别。当特种设备事故的危害有加重趋势时,应及时提高响应级别;当特种设备事故的危害得到有效控制时,应及时降低响应级别。
当事故的危害消除后,应及时宣布应急响应终止。
现场指挥部及其有关部门应当完整、准确地记录应急救援的重要事项,妥善保存相关原始资料和证据。
4.10 响应流程图

5 后期处置
应急处置结束后,区政府、各镇街和有关部门要及时开展善后处置工作,尽快恢复正常的生产生活秩序。
5.2 应急评估
应急响应结束后,区指挥部应当组织开展事故应急评估工作,总结事故应对处置工作的经验教训,并及时将事故应急评估报告报送本级政府和上级市场监督管理部门。
区市场监管部门及特种设备生产、经营、使用单位应当根据辖区内特种设备的分布特点,加强专业应急救援队伍建设,加强专业应急救援队伍与非专业应急救援队伍的合作,联合培训演练,提高合成应急和协同应急的能力。
6.2 救援装备及物资保障
区政府组织区市场监管局等有关部门及相关单位加强专业设备、救援物资和防护器材的储备,鼓励支持社会化应急储备,保障应急装备、应急物资、生活必需品的生产、存储、调拨和供给。
6.3 通信及交通运输保障
区通信发展办公室负责保障现场应急救援指挥部与各成员单位的通信联系,组织、协调基础电信企业现场信息通信。区交通局负责健全应急交通管理,保障应急救援和物资运输交通工具优先通行。
区市场监管局应把特种设备事故应急工作所必需的资金等列入预算,保障应急工作需要。
区级有关部门应当加强特种设备事故应急预案宣传培训并定期组织应急演练。特种设备使用单位要落实主体责任,定期开展特种设备应急培训和应急演练。
8预案管理与更新
区市场监督管理局负责本预案的编制和日常管理,定期开展预案评估工作,原则每5年评估1次。以下情形之一的,应及时修订应急预案:有关法律法规、标准、上级预案内容发生变化的;应急指挥机构及其职责发生重大调整的;面临的风险发生重大变化的;重要应急资源发生重大变化的;预案中的其他重要信息发生变化的;在突发事件实际应对和应急演练中发现问题需要作出重大调整的;应急预案编制单位认为应修订的其他情况。
特种设备使用单位应当制定特种设备事故应急专项预案。
附件:1.区指挥部及成员单位职责
2.合川区特种设备事故应急处置组织机构及工作组
职责
附件1
区指挥部由区政府分管副区长任指挥长,区市场监管局、区应急局等部门和事故发生地镇街主要负责人任副指挥长。主要职责:组织、协调、指挥应急处置工作;传达贯彻执行国务院、市政府、区政府有关指示、命令;向国务院、市政府、区政府报告特种设备事故基本情况和应对情况;组织调度有关队伍、专家、物资、装备;决定对事故现场进行封闭和对交通实行管制等强制性措施。
区指挥部成员单位主要包括区政府新闻办、区经济信息委、区委网信办、区公安局、区民政局、区财政局、区生态环境局、区交通局、区商务委、区卫生健康委、区应急局、区市场监管局、区人武部、区总工会、国家金融监督管理总局合川监管分局、区通信发展办公室、区消防救援支队、事故发生地镇街、事故发生单位(企业)。各成员单位职责如下:
区政府新闻办:负责组织发布权威信息,负责媒体记者接待和舆论引导工作。
区经济信息委:指导化工企业、供电、燃气等单位做好应对工作;根据调拨需求统筹提出应急医疗储备物资的调用方案;调用应急医疗储备物资;参与相关的特种设备应急评估。
区委网信办:负责指导做好网上舆情监测和舆论导控工作,会同相关部门及时澄清网络谣言。
区公安局:负责事故现场警戒、道路交通管制;负责现场治安管理、安全保卫;协助现场及周边区域人员疏散;打击违法犯罪活动;维护现场及周边地区道路交通秩序;负责现场排爆和清理工作,组织现场民爆器材的搜集和保卫并转移到安全地带;参与事故应急救援。
区民政局:负责做好受影响困难群众基本生活救助,及时将符合条件的受灾群众纳入救助范围;指导有关事故发生地镇街政府做好罹难人员遗体处置工作。
区财政局:负责保障应急处置工作所需经费。
区生态环境局:负责对事故现场及周围区域环境进行应急监测,防止事态扩大和控制污染,并对事故现场污染物的清除以及生态破坏的恢复等工作予以指导。
区交通局:负责协调应急处置工作所需运力,开通绿色通道,为应急处置车辆提供通行保障。
区商务委:负责组织供应应急处置工作所需生活物资。
区卫生健康委:负责组织医疗卫生单位开展现场紧急医学救援工作;负责事故现场医护人员、紧急医学救援装备等卫生应急力量的指挥调度;协调落实医疗救治措施,根据需要协调市级卫生应急专家和队伍给予技术支持和现场帮助。
区应急局:协助开展应急处置与救援工作;参与特种设备应急评估。
区市场监管局(区特种设备安全监管部门):负责组织、协调、督促本系统对涉及事故的单位启动特种设备事故应急预案;提出相关特种设备事故处置方案;提供抢险救援技术支持;参与特种设备应急评估。
区人武部:按照《军队参加抢险救灾条例》规定,组织所属部队参与应急工作。
区总工会:负责指导、协调做好遇难、受伤职工的善后和稳定工作,支持配合善后处理工作;参与特种设备应急评估;为受事故影响的职工提供相关权益咨询保护。
国家金融监督管理总局合川监管分局:负责督导有关保险公司按照合同约定、法律规定切实做好保险理赔服务工作。
区通信发展办公室:负责应急处置通信保障;协调调度基础电信企业的应急通信设施设备。
区消防救援支队:参与事故抢险救援,扑灭事故火灾;协助提供控制泄漏方案;实施现场抢险搜救受伤人员;配合环保、卫生部门开展灾后洗消工作。
事发地镇街:牵头开展抢险救援,及时报告事故有关情况,督促启动相关应急预案,并将情况及时上报区指挥部;牵头开展事故的善后处理工作;为事故抢险救援工作提供后勤保障。
事故发生单位(企业):负责启动本单位(企业)应急预案,组织本单位(企业)应急救援队伍和专家对事故进行先期应急处置,防止事故进一步扩大;负责配合做好应急评估工作,做好伤亡人员善后工作。
供电、供水、供气等单位应做好应急供应保障。
附件2
合川区特种设备事故应急处置组织机构及工作组职责
![]()
